Workflow UK Graphic
Resources | Travel Rule Workflow

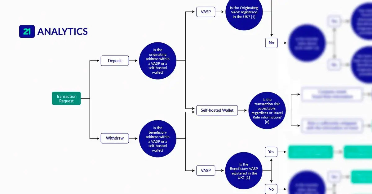
The United Kingdom's Travel Rule Workflow

Find out how to comply, following the FCA, HMT, JMLSG and FATF requirements.

Answer All Your Travel Rule Questions

UK workflow teaser
  • What to do when receiving deposits or sending withdrawals to other VASPs
  • How to be compliant when transacting with self-hosted wallets
  • When to report failures to the FCA

Get the Actionable Workflow

Loading...